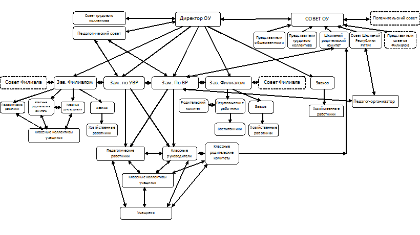
О структуре управления ОУ.

Учреждение имеет филиал:
- Филиал Муниципального казенного общеобразовательного учреждения «Елошанская средняя общеобразовательная школа» - «Елошанский детский сад», заведующая Филиалом Лукиянова Ольга Васильевна.
Фактический адрес: 641511, Курганская область, Лебяжьевский район, с. Елошное, ул. Бараба, д. 2/1, телефон (8-352-37) 9-81-93.
Состав Совета:
- Розов Евгений Михайлович - директор школы;
- Бычкова Оксана Викторовна - заместитель директора по УВР;
- Плеханова Анна Васильевна - учитель химии и биологии;
- Плеханова Александра Сергеевна - учитель начальных классов;
- Тарасова Татьяна Анатольевна - учитель русского языка и литературы;
- Малевич Ирина Фёдоровна - родитель, сторож ОУ;
- Силина Ирина Николаевна - законный представитель, не работающая;
- Яковлева Елена Викторовна - родитель, не работающая;
- Алексеева Татьяна Леонидовна - родитель, медицинская сестра Елошанской амбулатории;
- Малевич Кристина Алексеевна - президент Совета Школьной Республики РИТМ, учащаяся;
- Яковлева Наталья Викторовна - вице-президент Школьной Республики РИТМ, учащаяся;
- Козьмин Иван Сергеевич - учащийся;
- Бычкова Яна Алексеевна - учащаяся;
- Плеханов Денис Александрович - учащийся.
Непосредственное управление Учреждением осуществляет прошедший соответствующую аттестацию директор.
|
Директор школы Розов Евгений Михайлович. телефон (8-352-37) 9-81-74
Место рождения: с. Ёлошное Образование высшее: Ейское высшее военное авиационное училище лётчиков имени лётчика-космонавта Комарова В.М. в 1984 году. Специальность: командно-тактическая, лётчик-инженер; менеджер образования - ГАОУ ДПО ИРОСТ г. Курган в 2013 году. Стаж педагогической деятельности: 24 года. Стаж руководителя: 16 лет. Директор школы в третьем поколении, отец и дед работали директорами школ. Награды и звания: Медаль "70 лет Вооружённых Сил СССР" в 1988 году; Медаль "За безупречную службу" в 1991 году; Нагрудный знак "Почётный работник общего образования Российской Федерации" в 2006 году; "Ветеран труда" в 2007 году. Цель моей руководящей деятельности: Развитие школы до уровня современного общеобразовательного комплекса. Моё основное правило: Делай любое дело с запасом прочности в 200% Основные направления моей деятельности как руководителя: 1. Формирование образовательной среды до уровня современного образовательного комплекса; 2. Формирование современной материально-технической базы ОУ; 3. Развитие и поддержка общественно-демократической модели управления ОУ, в т.ч. и ученического самоуправления; 4. Формирование ситуации успеха в педагогической среде и среди школьников; 5. Самосовершенствование, в т.ч. повышение квалификации. Коротко о повышении квалификации:
В методическую копилку: Некоторые мысли директора сельской школы вслух. ФОРМИРОВАНИЕ СИСТЕМЫ СТИМУЛИРОВАНИЯ ПЕРСОНАЛА СЕЛЬСКОГО ОБЩЕОБРАЗОВАТЕЛЬНОГО УЧРЕЖДЕНИЯ Обеспечение реализации Федеральных государственных образовательных стандартов начального общего, основного общего и среднего общего образования в Муниципальном казенном общеобразовательном учреждении «Елошанская средняя общеобразовательная школа» (Выступление директора Елошанской СОШ на августовской 2014 года районной конференции педагогических работников) |
В целях рассмотрения основополагающих вопросов образовательного процесса в учреждении создается Педагогический совет. В состав Педагогического совета входят педагогические и другие работники Учреждения, непосредственно участвующие в обучении и воспитании обучающихся.
|
Состав Совета Школьной Республики РИТМ: Президент: Гаврилова Кристина Вицепрезидент: Яковлева Наталья Министр финансов: Баженова Полина Министр образования: Засыпкина Евгения Министр культуры: Леонова Снежана Помощники: Плеханов Денис Иванова Виктория Министр информации печати: Самофеева Ксения Помощник: Можарина Тамара Министр физкультуры и спорта: Мотроина Кристина |
Продолжение образования и трудоустройство выпускников 9-11 классов
в МКОУ «Елошанская СОШ» ЛЕБЯЖЬЕВСКОГО района
в 2014 году
|
МКОУ «Елошанская СОШ» |
Кол-во выпускников 9кл. в том числе из вечерних школ |
Из них продолжили получение общего образования |
Поступили на работу |
Не продолжат образование (причина) |
количество выпускников 11 кл.(вечерняя школа в т.ч.) |
из них продолжили образование |
поступили на работу |
состоят на учете в центре занятости |
призваны в ВС |
|||||
|
В 10 классе дневных ОУ |
в НПО |
в СПО |
в вечерней (сменной общеобразовательной школе) |
в ВУЗ |
в НПО |
в СПО |
||||||||
|
Елошанская СОШ |
5 |
2 |
- |
3 |
- |
- |
- |
3 |
3 |
- |
- |
- |
- |
1 |
|
Филиал «Дубровинская ООШ» |
6 |
1 |
1 |
4 |
- |
- |
- |
- |
- |
- |
- |
- |
- |
- |
|
итого |
11 |
3 |
1 |
7 |
- |
- |
- |
3 |
3 |
- |
- |
- |
- |
1 |
